La Revolución en su hora crítica: Cuba frente a los ciclos de agotamiento y renacimiento
por Henrik Hernandezpublicado en
¡Bienvenido a Tocororocubano.com!
Estamos orgullosos de conectarnos con usted,
independientemente del lugar en el que se encuentre.
Este no es un simple blog; es una Revista Digital Multidisciplinaria donde convergen el análisis geopolítico, la cultura, la economía, la naturaleza, el humor, y mucho más desde una perspectiva cubana única. ¡Le deseamos que disfrute de nuestros artículos y pase un maravilloso momento junto a nosotros!
Por Henrik Hernandez
Este texto constituye la segunda entrega de la serie iniciada con “Revoluciones inconclusas: ¿Por qué las revoluciones no han cumplido su misión?”, donde analizamos cómo los procesos revolucionarios del mundo han quedado atrapados entre sus aspiraciones transformadoras y las dinámicas internas que los desviaron de su propósito original. En aquel primer artículo examinamos la brecha entre la promesa emancipadora y los límites estructurales que impidieron su realización plena. En esta nueva entrega llevamos ese marco conceptual al caso cubano, situando la Revolución dentro de los ciclos históricos de ascenso, consolidación, agotamiento y posible renacimiento que caracterizan a los grandes procesos revolucionarios. Más que describir la crisis actual, buscamos comprender su profundidad histórica y los factores que han conducido a la Revolución Cubana a una hora crítica, determinando si aún es posible una metamorfosis que preserve su espíritu emancipador.
La Revolución en su hora crítica: Cuba frente a los ciclos de agotamiento y renacimiento
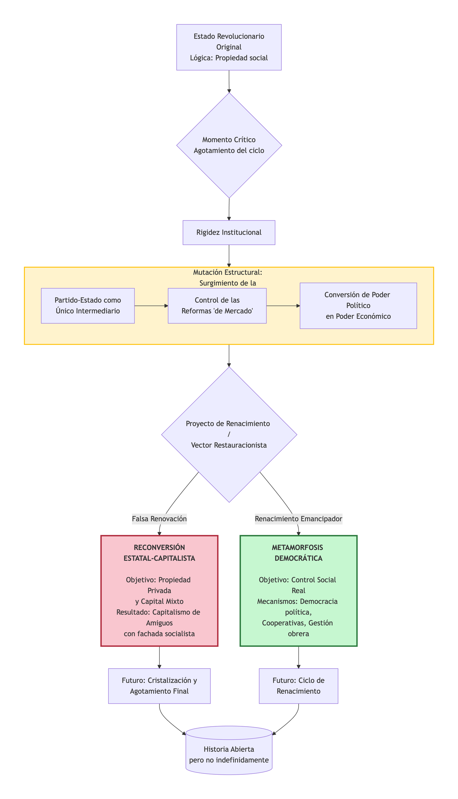
Las revoluciones modernas comparten un rasgo profundo: ninguna ha sobrevivido únicamente por inercia histórica ni por la fuerza de su memoria. Francia, Rusia, China, Vietnam y otros procesos demuestran que toda revolución transita ciclos de creatividad transformadora, institucionalización defensiva, agotamiento funcional y, en algunos casos, renacimiento. Hoy la Revolución Cubana se sitúa justamente en ese umbral donde la continuidad ya no depende de resistir al enemigo externo, sino de enfrentar las tensiones acumuladas dentro de su propio modelo. Comprender esta coyuntura crítica exige situar la experiencia cubana dentro de la lógica histórica general de los procesos revolucionarios, pero también reconocer especificidades que definen su momento actual.
El socialismo no ha fracasado
El agotamiento del proceso cubano no proviene del fracaso del ideal socialista, ni puede atribuirse exclusivamente al bloqueo estadounidense; emerge de la distancia creciente entre un modelo concebido para la etapa heroica y una sociedad que exige participación, eficacia y horizontes de futuro. Las instituciones creadas para proteger a la Revolución —el partido único, la estructura de cuadros, el control vertical del Estado, el peso político-empresarial de las Fuerzas Armadas y el monopolio informativo— fueron herramientas funcionales para una época marcada por la confrontación frontal con Estados Unidos. Sin embargo, en la actualidad operan como dispositivos que ralentizan la renovación del sistema y generan una sensación de clausura de horizonte, especialmente entre generaciones jóvenes que ya no leen la épica fundacional con el mismo código simbólico que sus mayores. Esta rigidez, acumulada durante décadas, produce un desgaste más profundo que cualquier agresión externa, pues erosiona la legitimidad desde dentro.
A esta rigidez estructural se suma un fenómeno que Marx anticipó en sus análisis sobre el Estado postrevolucionario y que adquiere relevancia crítica en la Cuba contemporánea: el surgimiento de una burguesía funcional amparada por el propio diseño político del sistema. El partido único, al monopolizar la intermediación entre sociedad y propiedad, se convierte en el mecanismo que permite que ciertos cuadros, tecnócratas y administradores estatales adquieran poder económico real sin necesidad de poseer formalmente los medios de producción. Durante las etapas de reformas regresivas —habitualmente justificadas con discursos sobre “modernización”, “eficiencia” o “actualización”— estos actores seleccionan qué sectores se liberalizan, quién recibe licencias, qué empresas estatales se transforman en feudos de gestión y qué espacios del mercado emergente quedan reservados a grupos vinculados al aparato. En este contexto, la burocracia deja de ser una distorsión y se convierte en una clase en formación, capaz de orientar las reformas en función de sus intereses, consolidando privilegios que vacían de contenido el ideal de socialización. El partido, nacido como vanguardia emancipadora, termina funcionando como la matriz que posibilita esta mutación estructural.
El interés objetivo de esta burguesía funcional no es, por tanto, el perfeccionamiento de la democracia política ni el avance hacia un control social genuino sobre los medios de producción. Su lógica interna la impulsa en dirección opuesta: en lugar de profundizar la socialización mediante la entrega de la propiedad estatal a formas de gestión obrera, cooperativas autónomas o propiedad comunitaria —mecanismos que consolidarían el poder popular y limitarían su propio ascendiente—, esta élite privilegia y promueve una transición hacia la propiedad privada capitalista, tanto nacional como asociada al capital extranjero. Bajo la falacia de que la propiedad privada “no es incompatible con el socialismo”, se desmonta sistemáticamente la base material de la Revolución, transfiriendo activos públicos a manos de una nueva clase propietaria surgida del propio aparato. Así, el proyecto de “actualización” económica se convierte, en la práctica, en un proceso de reconversión estatal-capitalista, donde el partido-Estado actúa como comisionista de su propia disolución como orden socialista, asegurando que sus cuadros se posicionen como los principales beneficiarios de la nueva economía mixta que, en realidad, tiene un claro vector restauracionista.
Contradicción interna vs agresión externa
Esta deriva interna coexiste con un factor externo cuyas consecuencias materiales y simbólicas son innegables: el bloqueo de Estados Unidos. Su impacto económico y financiero ha condicionado durante décadas la vida cotidiana, restringiendo recursos, encareciendo importaciones y creando vulnerabilidades estructurales. Pero además, el bloqueo ha sido utilizado como un argumento que justifica postergar reformas, cerrar espacios de participación o reforzar mecanismos de control. El análisis histórico exige nombrar las dos dimensiones: el bloqueo es real y brutal, pero también interactúa con rigideces internas que amplifican sus efectos. Atribuir el agotamiento solamente a factores internos sería reduccionista; explicarlo únicamente por el bloqueo sería complaciente. La crisis surge precisamente de la interacción entre ambos.
¿Puede la revolución reinventarse?
Pese a este cuadro, la historia muestra que las revoluciones pueden renacer cuando reconocen sus deformaciones y se atreven a transformarse. La Revolución Cubana vivió en los años noventa un ciclo de renovación forzada que le permitió sobrevivir al derrumbe soviético. Sin embargo, aquella transformación fue parcial: reorganizó la economía, pero no alteró la relación entre ciudadanía y poder. Hoy la crisis no es solo económica; es política, cultural y generacional. La Revolución enfrenta una pérdida progresiva de legitimidad porque la ciudadanía siente que su papel en la dirección del país es marginal. Sin mecanismos reales de participación, sin espacios de crítica vinculante y sin instituciones transparentes, cualquier discurso sobre continuidad se vuelve frágil ante la experiencia cotidiana de un pueblo que percibe que su capacidad de decidir se ha reducido.
En este escenario aparece otro actor que la narrativa oficial ha tratado de simplificar, pero que la historia exige considerar en toda su complejidad: la diáspora cubana. No es un bloque homogéneo ni un adversario único del proceso. Es a la vez sostén económico mediante remesas, portadora de capital humano emigrado, polo opositor, comunidad emocional y agente cultural. Su relación con la isla es dual, conflictiva y orgánica. Ignorar su papel en la configuración del país es desconocer una dimensión decisiva del presente cubano.
Asimismo, la cuestión generacional en la cúpula política añade una capa de urgencia. El relevo dirigido desde arriba garantiza continuidad, pero no necesariamente renovación. La persistencia de una élite envejecida en posiciones de poder dificulta la adopción de perspectivas que interlocuten con una sociedad radicalmente distinta a la de hace 40 años. Ninguna revolución puede regenerarse si su dirección se desconecta del tiempo histórico que vive su pueblo.
Conclusiones:
La hora crítica de la Revolución Cubana no significa su final, pero sí la necesidad de elegir entre metamorfosis o cristalización. La pregunta ya no es si la Revolución puede cambiar, sino si quienes detentan el poder están dispuestos a permitir la reconfiguración profunda que el país exige. Si se abre ese espacio, el proceso puede renacer desde su propio espíritu emancipador. Si no se abre, el ciclo histórico se cerrará por desgaste interno más que por derrota externa. La historia está abierta, pero no indefinidamente.
Glosario de términos clave:
Burguesía funcional: cuadros estatales y partidistas que, sin ser propietarios formales, controlan recursos y decisiones que les otorgan poder económico real.
Reconversión estatal-capitalista: transición donde estructuras socialistas transfieren activos estatales hacia formas privadas o mixtas, beneficiando a élites internas.
Clausura de horizonte: sensación social de que no existe posibilidad real de mejorar condiciones de vida dentro del sistema vigente.
Metamorfosis revolucionaria: transformación estructural del sistema para preservar su esencia emancipadora, ajustando mecanismos de poder.
Fuentes consultadas y recomendadas:
Amuchastegui, M. (2022). GAESA and the militarization of the Cuban economy. Caribbean Studies Quarterly, 45(2), 115–139.
Feinberg, R. (2018). Cuba’s emerging private sector: Opportunities for U.S. businesses. Brookings Institution Press.
Hoffmann, B. (2016). Reconstructing Socialism: The politics of institutional change in Cuba. Journal of Latin American Studies, 48(4), 707–734.
Mesa-Lago, C. (2020). Cuba’s economic reform: Evolution, results, and challenges. University Press of Florida.
Pérez, L. A. (2015). Cuba: Between reform and revolution (6th ed.). Oxford University Press.
Ritter, A. (2021). The Cuban economy in a new era: An agenda for change toward durable development. Georgetown University Press.
Sweig, J. E. (2009). Inside the Cuban Revolution: American covert operations, Cuba and the search for legitimacy. Harvard University Press.
ONEI. (2023). Anuario Estadístico de Cuba. La Habana: Oficina Nacional de Estadística e Información. https://www.onei.gob.cu/anuario-estadistico-de-cuba-2023
PCC. (2021). Lineamientos de la Política Económica y Social del Partido y la Revolución. La Habana: Partido Comunista de Cuba. https://www.pcc.cu/sites/default/files/documentos/2024-02/actulizacion-lineamientos.pdf
United Nations. General Assembly Overwhelmingly Adopts Resolution Calling on United States to End Economic, Commercial, Financial Embargo against Cuba Foreign Minister from Havana Says 62-Year-Old Blockade Is ‘Crime of Genocide’ Naciones Unidas. https://press.un.org/en/2024/ga12650.doc.htm
United Nations. (2024). Necessity of ending the economic, commercial and financial embargo imposed by the United States of America against Cuba. Naciones Unidas. https://documents.un.org/doc/undoc/ltd/n24/289/99/pdf/n2428999.pdf?_gl=1*18n4tkh*_ga*NDM4NDY1MjM1LjE3NjQ5MjQ4NTU.*_ga_TK9BQL5X7Z*czE3NjQ5MjQ4NTQkbzckZzEkdDE3NjQ5MjQ5NTYkajMxJGwwJGgw
Gracias por leerme.
Si este contenido resonó contigo, únete a nuestra comunidad comentando y compartiendo.
RevoluciónCubana #AnálisisPolítico #TocororoCubano #PensamientoCrítico #HistoriaContemporánea #CubaHoy #Socialismo #EconomíaCubana

Comentarios